แบบจำลองเส้นทางปัจจัยที่มีอิทธิพลต่อความมั่นคงทางอาหารของครัวเรือนประมงพื้นบ้านชายฝั่งในจังหวัดตรัง
รหัสดีโอไอ
Title แบบจำลองเส้นทางปัจจัยที่มีอิทธิพลต่อความมั่นคงทางอาหารของครัวเรือนประมงพื้นบ้านชายฝั่งในจังหวัดตรัง
Creator ปองพชร ธาราสุข
Publisher คณะทรัพยากรธรรมชาติ มหาวิทยาลัยสงขลานครินทร์
Publication Year 2559
Keyword แบบจำลอง, ความมั่นคงทางอาหาร, ประมงพื้นบ้านชายฝั่ง
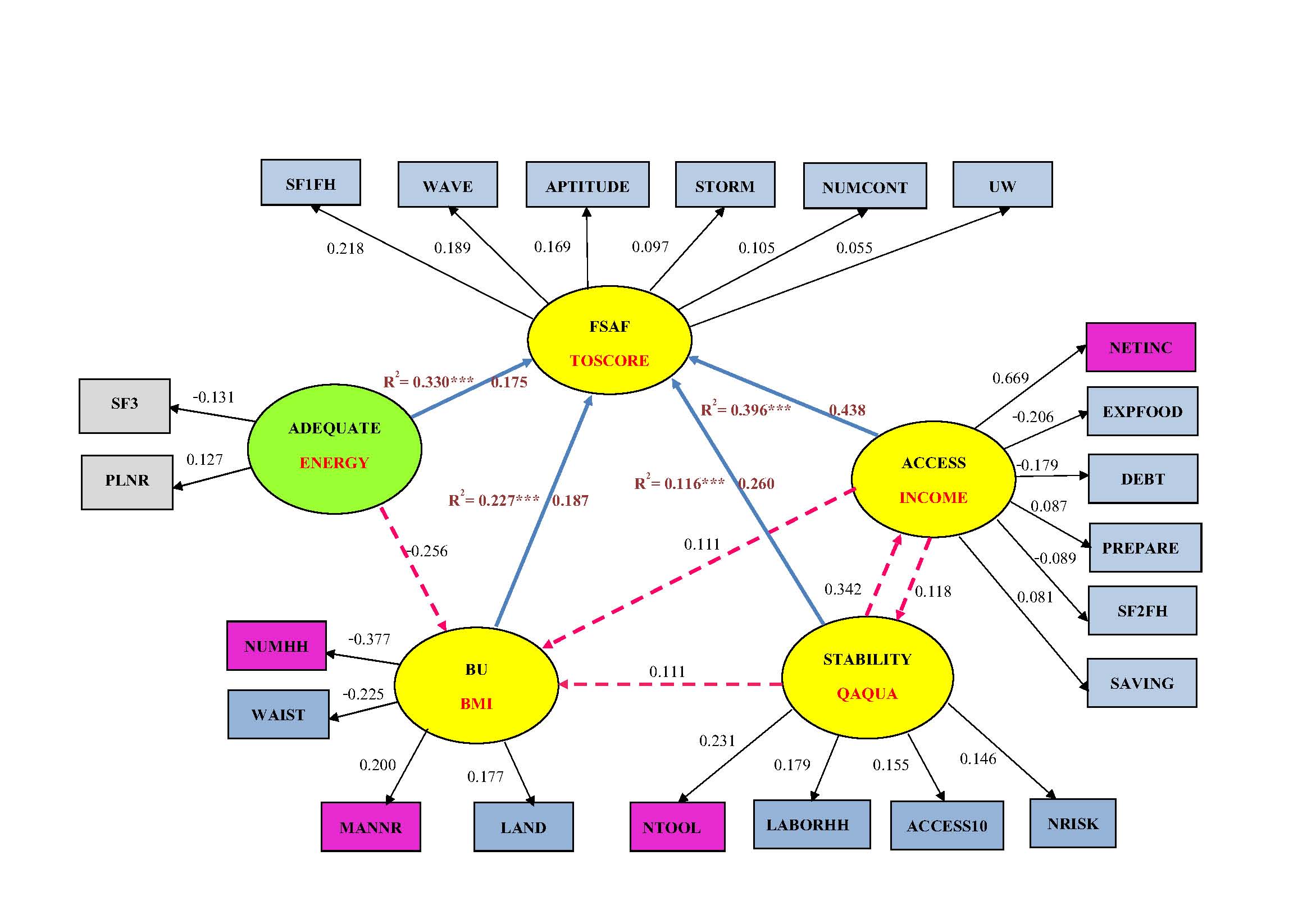
Description การพัฒนาแบบจำลองเส้นทางปัจจัยที่มีอิทธิพลต่อความมั่นคงทางอาหารของครัวเรือนประมงพื้นบ้านชายฝั่งมีตัวแปรที่เกี่ยวข้องที่ได้จากการสนทนากลุ่ม การสัมภาษณ์ และเอกสารงานวิจัยที่เกี่ยวข้อง จำนวน 27 ตัวแปร โดยแบ่งเป็นตัวแปรแฝงภายนอก 1 ตัวแปร (มิติความพอเพียง) ตัวแปรแฝงภายใน 4 ตัวแปร (มิติการเข้าถึง มิติการใช้ประโยชน์ มิติเสถียรภาพ และความมั่นคงทางอาหาร) และตัวแปรสังเกตได้ จำนวน 22 ตัวแปร ที่สามารถอธิบายความมั่นคงทางอาหารของครัวเรือนประมงพื้นบ้านชายฝั่งได้ร้อยละ 85.2 (Adjusted R Square = 0.852) ส่วนที่เหลืออีกร้อยละ 14.8 เป็นปัจจัยที่มีอิทธิพลอื่น ๆ ที่ยังไม่นำเข้ามาในแบบจำลองนี้
Format PICTURE
URL Website https://explore.nrct.go.th/search_detail/result/2384
Date and time 2559
Website title ห้องสมุดงานวิจัยสำหรับสาธารณะ (Extraordinary SimplPublic Library of Research Result : EXPLORE)
National Research Council of Thailand

บรรณานุกรม

EndNote

APA

Chicago

MLA

ดิจิตอลไฟล์

Digital File #1
DOI Smart-Search
สวัสดีค่ะ ยินดีให้บริการสอบถาม และสืบค้นข้อมูลตัวระบุวัตถุดิจิทัล (ดีโอไอ) สำนักการวิจัยแห่งชาติ (วช.) ค่ะ