การพัฒนาฐานข้อมูลทรัพยากรพันธุกรรมข้าวเพื่อการอนุรักษ์และปรับปรุงพันธ์ู
รหัสดีโอไอ
Title การพัฒนาฐานข้อมูลทรัพยากรพันธุกรรมข้าวเพื่อการอนุรักษ์และปรับปรุงพันธ์ู
Creator นายสมทรง โชติชื่น
Contributor นายเกษม สุนทราจารย์, นายธนวัต แก้วนิมิต, นายพีรพล ม่วงงาม, นายอภิชาติ ลาวัณย์ประเ
Publisher กรมการข้าว
Publication Year 2559
Keyword ข้อมูลพันธุกรรมข้าว, ปรับปรุงพันธุ์, ฐานข้อมูล, การอนุรักษ์คุ้มครองพันธุ์, การใช้ประโยชน์พันธุกรรมข้าว
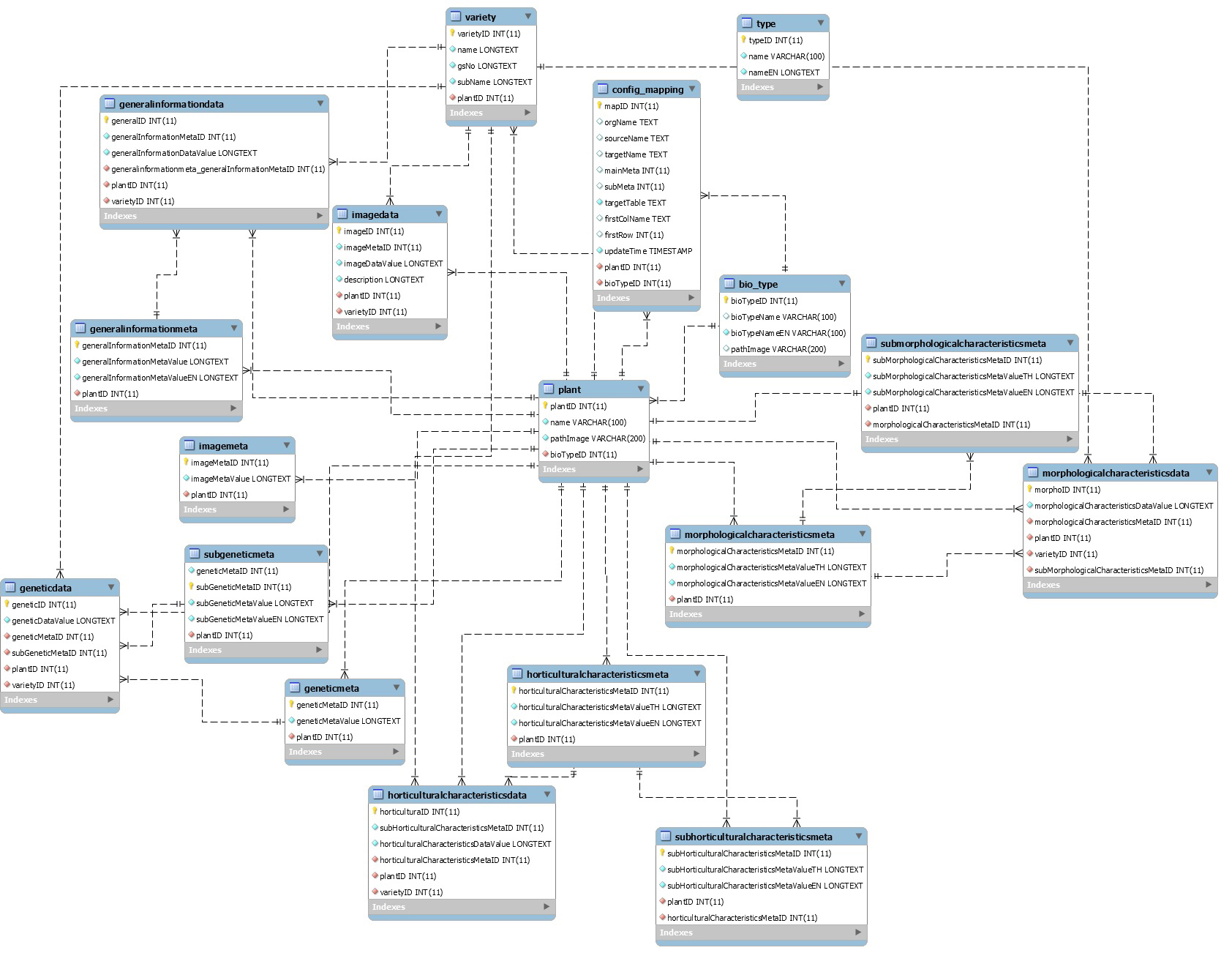
Description การพัฒนาฐานข้อมูลพันธุกรรมข้าวเพื่อการอนุรักษ์และการปรับปรุงพันธุ์ ทำการศึกษาข้อมูลเบื้องต้นและความต้องการของผู้ใช้งาน ออกแบบโครงสร้างฐานข้อมูลและรูปแบบการแสดงผล เพื่อให้ได้ฐานข้อมูลที่ทันสมัยและมีประสิทธิภาพ สนับสนุนการอนุรักษ์ คุ้มครองพันธุ์ และการใช้ประโยชน์พันธุกรรมข้าว คาดว่า นักวิจัย ผู้ประกอบการ และเกษตรกร สามารถเข้าถึงข้อมูลแหล่งที่มา ลักษณะประจำพันธุ์ และคุณค่าของเชื้อพันธุกรรมข้าว ส่งเสริมการขยายพันธุ์ การเพิ่มผลผลิตและมูลค่าข้าว อันจะเป็นผลดีต่อเศรษฐกิจของประเทศ
Format PICTURE
URL Website https://explore.nrct.go.th/search_detail/result/1494
Date and time 2559
Website title ห้องสมุดงานวิจัยสำหรับสาธารณะ (Extraordinary SimplPublic Library of Research Result : EXPLORE)
National Research Council of Thailand

บรรณานุกรม

EndNote

APA

Chicago

MLA

ดิจิตอลไฟล์

Digital File #1
Digital File #2
Digital File #3
Digital File #4
Digital File #5
DOI Smart-Search
สวัสดีค่ะ ยินดีให้บริการสอบถาม และสืบค้นข้อมูลตัวระบุวัตถุดิจิทัล (ดีโอไอ) สำนักการวิจัยแห่งชาติ (วช.) ค่ะ